Domain Name System
| Domain Name System (DNS) | |||||||||||||||||||||||||
|---|---|---|---|---|---|---|---|---|---|---|---|---|---|---|---|---|---|---|---|---|---|---|---|---|---|
| Familie: | Internetprotokollfamilie | ||||||||||||||||||||||||
| Einsatzgebiet: | Namensauflösung | ||||||||||||||||||||||||
| Ports: |
53/UDP | ||||||||||||||||||||||||
| |||||||||||||||||||||||||
| Standards: |
RFC 1034 (1987) RFC 1035 (1987) | ||||||||||||||||||||||||
Das Domain Name System (DNS) ist einer der wichtigsten Dienste in vielen IP-basierten Netzwerken. Seine Hauptaufgabe ist die Beantwortung von Anfragen zur Namensauflösung.
Das DNS funktioniert ähnlich wie eine Telefonauskunft. Der Benutzer kennt die Domain (den für Menschen merkbaren Namen eines Rechners im Internet) – zum Beispiel example.org. Diese sendet er als Anfrage in das Internet. Die Domain wird dann dort vom DNS in die zugehörige IP-Adresse (die „Anschlussnummer“ im Internet) umgewandelt – zum Beispiel eine IPv4-Adresse der Form 192.0.2.42 oder eine IPv6-Adresse wie 2001:db8:85a3:8d3:1319:8a2e:370:7347 – und führt so zum richtigen Rechner.
Überblick[Bearbeiten | Quelltext bearbeiten]
Das DNS ist ein weltweit auf Tausenden von Servern verteilter hierarchischer Verzeichnisdienst, der den Namensraum des Internets verwaltet. Dieser Namensraum ist in sogenannte Zonen unterteilt, für die jeweils unabhängige Administratoren zuständig sind. Für lokale Anforderungen – etwa innerhalb eines Firmennetzes – ist es auch möglich, ein vom Internet unabhängiges DNS zu betreiben.
Hauptsächlich wird das DNS zur Umsetzung von Domainnamen in IP-Adressen (forward lookup)
benutzt. Dies ist vergleichbar mit einem Telefonbuch, das die Namen der
Teilnehmer in ihre Telefonnummer auflöst. Das DNS bietet somit eine
Vereinfachung, weil Menschen sich Namen weitaus besser merken können als
Zahlenketten. So kann man sich einen Domainnamen wie example.org in der Regel leichter merken als die dazugehörende IP-Adresse 192.0.32.10. Dieser Punkt gewinnt im Zuge der Einführung von IPv6
noch mehr an Bedeutung, denn dann werden einem Namen jeweils IPv4- und
IPv6-Adressen zugeordnet. So löst sich beispielsweise der Name www.kame.net in die IPv4-Adresse 203.178.141.194 und die IPv6-Adresse 2001:200:dff:fff1:216:3eff:feb1:44d7 auf.
Ein weiterer Vorteil ist, dass IP-Adressen – etwa von Web-Servern – relativ risikolos geändert werden können. Da Internetteilnehmer nur den (unveränderten) DNS-Namen ansprechen, bleiben ihnen Änderungen der untergeordneten IP-Ebene weitestgehend verborgen. Da einem Namen auch mehrere IP-Adressen zugeordnet werden können, kann sogar eine einfache Lastverteilung per DNS (Load Balancing) realisiert werden.
Mit dem DNS ist auch eine umgekehrte Auflösung von IP-Adressen in Namen (reverse lookup) möglich. In Analogie zum Telefonbuch entspricht dies einer Suche nach dem Namen eines Teilnehmers zu einer bekannten Rufnummer, was innerhalb der Telekommunikationsbranche unter dem Namen Inverssuche bekannt ist.
Das DNS wurde 1983 von Paul Mockapetris entworfen und in RFC 882 und RFC 883 (RFC = Request for Comments) beschrieben. Beide wurden inzwischen von RFC 1034 und RFC 1035 abgelöst und durch zahlreiche weitere Standards ergänzt. Ursprüngliche Aufgabe war es, die lokalen hosts-Dateien abzulösen, die bis dahin für die Namensauflösung zuständig waren und der enorm zunehmenden Zahl von Neueinträgen nicht mehr gewachsen waren. Aufgrund der erwiesenermaßen hohen Zuverlässigkeit und Flexibilität wurden nach und nach weitere Datenbestände in das DNS integriert und so den Internetnutzern zur Verfügung gestellt (siehe unten: Erweiterung des DNS).
DNS zeichnet sich aus durch:
- dezentrale Verwaltung,
- hierarchische Strukturierung des Namensraums in Baumform,
- Eindeutigkeit der Namen,
- Erweiterbarkeit.
Komponenten[Bearbeiten | Quelltext bearbeiten]
Domain-Namensraum[Bearbeiten | Quelltext bearbeiten]
Der Domain-Namensraum hat eine baumförmige Struktur. Die Blätter und Knoten des Baumes werden als Labels bezeichnet. Ein kompletter Domainname eines Objektes besteht aus der Verkettung aller Labels eines Pfades.
Labels sind Zeichenketten, die jeweils mindestens ein Byte und maximal 63 Bytes lang sind (RFC 2181,
Abschnitt „11. Name syntax“). Einzelne Labels werden durch Punkte
voneinander getrennt. Ein Domainname wird mit einem Punkt abgeschlossen
(der letzte Punkt wird normalerweise weggelassen, gehört rein formal
aber zu einem vollständigen Domainnamen dazu). Somit lautet ein
korrekter, vollständiger Domainname (auch Fully Qualified Domain-Name (FQDN) genannt) zum Beispiel www.example.com. und darf inklusive aller Punkte maximal 255 Bytes lang sein.
Ein Domainname wird immer von rechts nach links delegiert und aufgelöst, das heißt je weiter rechts ein Label steht, umso höher steht es im Baum. Der Punkt am rechten Ende eines Domainnamens trennt das Label für die erste Hierarchieebene von der Wurzel (englisch root). Diese erste Ebene wird auch als Top-Level-Domain (TLD) bezeichnet. Die DNS-Objekte einer Domäne (zum Beispiel die Rechnernamen) werden als Satz von Resource Records meist in einer Zonendatei gehalten, die auf einem oder mehreren autoritativen Nameservern vorhanden ist. Anstelle von Zonendatei wird meist der etwas allgemeinere Ausdruck Zone verwendet.
Nameserver[Bearbeiten | Quelltext bearbeiten]
Ein Nameserver ist ein Server, der Namensauflösung anbietet. Namensauflösung ist das Verfahren, das es ermöglicht, Namen von Rechnern bzw. Diensten in eine vom Computer bearbeitbare Adresse aufzulösen (z. B. www.wikipedia.org in 91.198.174.192).
Die meisten Nameserver sind Teil des Domain Systems, das auch im Internet benutzt wird.
Nameserver sind zum einen Programme, die auf Basis einer DNS-Datenbank Anfragen zum Domain-Namensraum beantworten. Im Sprachgebrauch werden allerdings auch die Rechner, auf denen diese Programme zum Einsatz kommen, als Nameserver bezeichnet. Man unterscheidet zwischen autoritativen und nicht-autoritativen Nameservern.
Ein autoritativer Nameserver ist verantwortlich für eine Zone. Seine Informationen über diese Zone werden deshalb als gesichert angesehen. Für jede Zone existiert mindestens ein autoritativer Server, der Primary Nameserver. Dieser wird im SOA Resource Record einer Zonendatei aufgeführt. Aus Redundanz- und Lastverteilungsgründen werden autoritative Nameserver fast immer als Server-Cluster realisiert, wobei die Zonendaten identisch auf einem oder mehreren Secondary Nameservern liegen. Die Synchronisation zwischen Primary und Secondary Nameservern erfolgt per Zonentransfer.
Ein nicht-autoritativer Nameserver bezieht seine Informationen über eine Zone von anderen Nameservern sozusagen aus zweiter oder dritter Hand. Seine Informationen werden als nicht gesichert angesehen. Da sich DNS-Daten normalerweise nur sehr selten ändern, speichern nicht-autoritative Nameserver die einmal von einem Resolver angefragten Informationen im lokalen RAM ab, damit diese bei einer erneuten Anfrage schneller vorliegen. Diese Technik wird als Caching bezeichnet. Jeder dieser Einträge besitzt ein eigenes Verfallsdatum (TTL time to live), nach dessen Ablauf der Eintrag aus dem Cache gelöscht wird. Die TTL wird dabei durch einen autoritativen Nameserver für diesen Eintrag festgelegt und wird nach der Änderungswahrscheinlichkeit des Eintrages bestimmt (sich häufig ändernde DNS-Daten erhalten eine niedrige TTL). Das kann unter Umständen bedeuten, dass der Nameserver in dieser Zeit falsche Informationen liefert, wenn sich die Daten zwischenzeitlich geändert haben.
Ein Spezialfall ist der Caching Only Nameserver. In diesem Fall ist der Nameserver für keine Zone verantwortlich und muss alle eintreffenden Anfragen über weitere Nameserver (Forwarder) auflösen. Dafür stehen verschiedene Strategien zur Verfügung:
- Zusammenarbeit der einzelnen Nameserver
Damit ein nicht-autoritativer Nameserver Informationen über andere Teile des Namensraumes finden kann, bedient er sich folgender Strategien:
- Delegierung
- Teile des Namensraumes einer Domain werden oft an Subdomains mit dann eigens zuständigen Nameservern ausgelagert. Ein Nameserver einer Domäne kennt die zuständigen Nameserver für diese Subdomains aus seiner Zonendatei und delegiert Anfragen zu diesem untergeordneten Namensraum an einen dieser Nameserver.
- Weiterleitung (forwarding)
- Falls der angefragte Namensraum außerhalb der eigenen Domäne liegt, wird die Anfrage an einen fest konfigurierten Nameserver weitergeleitet.
- Auflösung über die Root-Nameserver
- Falls kein Weiterleitungsserver konfiguriert wurde oder dieser nicht antwortet, werden die Root-Nameserver befragt. Dazu werden in Form einer statischen Datei die Namen und IP-Adressen der Root-Server hinterlegt. Es gibt 13 Root-Server (Server A bis M). Die Root-Server beantworten ausschließlich iterative Anfragen. Sie wären sonst mit der Anzahl der Anfragen schlicht überlastet.
Anders konzipierte Namensauflösungen durch Server, wie der NetWare Name Service oder der Windows Internet Naming Service, sind meistens auf Local Area Networks beschränkt und werden zunehmend von der Internetprotokollfamilie verdrängt.
Resolver[Bearbeiten | Quelltext bearbeiten]
Resolver sind einfach aufgebaute Software-Module, die auf dem Rechner eines DNS-Teilnehmers installiert sind und die Informationen von Nameservern abrufen können. Sie bilden die Schnittstelle zwischen Anwendung und Nameserver. Der Resolver übernimmt die Anfrage einer Anwendung, ergänzt sie, falls notwendig, zu einem FQDN und übermittelt sie an einen normalerweise fest zugeordneten Nameserver. Ein Resolver arbeitet entweder rekursiv oder iterativ.
Im rekursiven Modus schickt der Resolver eine rekursive Anfrage an den ihm zugeordneten Nameserver. Hat dieser die gewünschte Information nicht im eigenen Datenbestand, so kontaktiert der Nameserver weitere Server – und zwar solange, bis er eine Antwort erhält; entweder positive, oder von einem autoritativen Server eine negative. Rekursiv arbeitende Resolver überlassen also die Arbeit zur vollständigen Auflösung ihrem Nameserver.
Bei einer iterativen Anfrage bekommt der Resolver entweder den gewünschten Resource Record oder einen Verweis auf weitere Nameserver, die er als Nächstes fragt. Der Resolver hangelt sich so von Nameserver zu Nameserver, bis er von einem eine verbindliche Antwort erhält.
Die so gewonnene Antwort übergibt der Resolver an das Programm, das die Daten angefordert hat, beispielsweise an den Webbrowser. Übliche Resolver von Clients arbeiten ausschließlich rekursiv; sie werden dann auch als Stub-Resolver bezeichnet. Nameserver besitzen in der Regel eigene Resolver. Diese arbeiten gewöhnlich iterativ.
Bekannte Programme zur Überprüfung der Namensauflösung sind nslookup, host und dig.
Protokoll[Bearbeiten | Quelltext bearbeiten]
DNS-Anfragen werden normalerweise per UDP Port 53 zum Namensserver gesendet. Der DNS-Standard fordert aber auch die Unterstützung von TCP für Fragen, deren Antworten zu groß für UDP-Übertragungen sind.[1] Falls kein Extended DNS verwendet wird (EDNS), beträgt die maximal zulässige Länge des DNS-UDP-Pakets 512 Bytes. Überlange Antworten werden daher abgeschnitten übertragen. Durch Setzen des Truncated-Flags wird der anfragende Client über diesen Sachverhalt informiert. Er muss dann entscheiden, ob ihm die Antwort reicht oder nicht. Gegebenenfalls wird er die Anfrage per TCP Port 53 wiederholen.
Zonentransfers werden stets über Port 53 TCP durchgeführt. Die Auslösung von Zonentransfers erfolgt aber gewöhnlich per UDP.
Aufbau der DNS-Datenbank[Bearbeiten | Quelltext bearbeiten]
Das Domain Name System kann als verteilte Datenbank mit baumförmiger Struktur aufgefasst werden. Beim Internet-DNS liegen die Daten auf einer Vielzahl von weltweit verstreuten Servern, die untereinander über Verweise – in der DNS-Terminologie Delegierungen genannt – verknüpft sind.
In jedem beteiligten Nameserver existieren eine oder mehrere Dateien – die sogenannten Zonendateien – die alle relevanten Daten enthalten. Bei diesen Dateien handelt es sich um Listen von Resource Records. Von großer Bedeutung sind sieben Record-Typen:
- Mit dem SOA Resource Record werden Parameter der Zone, wie z. B. Gültigkeitsdauer oder Seriennummer, festgelegt.
- Mit dem NS Resource Record werden die Verknüpfungen (Delegierungen) der Server untereinander realisiert.
- Mit folgenden Record-Typen werden die eigentlichen Daten definiert:
- Ein A Resource Record weist einem Namen eine IPv4-Adresse zu.
- Ein AAAA Resource Record weist einem Namen eine IPv6-Adresse zu.
- Ein CNAME Resource Record verweist von einem Namen auf einen anderen Namen.
- Ein MX Resource Record weist einem Namen einen Mailserver zu. Er stellt eine Besonderheit dar, da er sich auf einen speziellen Dienst im Internet, nämlich die E-Mailzustellung mittels SMTP, bezieht. Alle anderen Dienste nutzen CNAME, A und AAAA Resource Records für die Namensauflösung.
- Ein PTR Resource Record weist einer IP-Adresse einen Namen zu (Reverse Lookup) und wird für IPv4 und IPv6 gleichermaßen benutzt, nur für IPv4 unterhalb der Domain „IN-ADDR.ARPA.“ und für IPv6 unterhalb von „IP6.ARPA.“.
- Ein TXT Resource Record kann einem Namen einen frei definierbaren Text zuweisen. Eine Einsatzmöglichkeit hier ist die Abwehr von Spam.
Im Laufe der Zeit wurden neue Typen definiert, mit denen Erweiterungen des DNS realisiert wurden. Dieser Prozess ist noch nicht abgeschlossen. Eine umfassende Liste findet sich unter Resource Record.
Beispiele:
Folgender NS Resource Record sei in der Zonendatei der Domain „org.“ definiert: Die Zonendatei für die Domain „example.org.“ befindet sich auf dem Server „ns0.example.org.“. Der Punkt am Ende ist wichtig, da dieser klarstellt, dass kein relativer Name gemeint ist, also hinter „org“ nichts mehr zu ergänzen ist. „IN“ meint, dass der Eintrag die Klasse „Internet“ besitzt und die Zahl davor bedeutet die Time To Live (TTL) in Sekunden, sie besagt, wie lange diese Information in einem Cache zwischengespeichert werden könnte, bevor sie neu erfragt werden sollte. Bei dynamischen IP-Adressen liegt diese Zahl meistens zwischen 20 und 300 Sekunden.
example 86400 IN NS ns0.example.org.
Folgender CNAME Resource Record in der Zonendatei der Domain „example.org.“ definiert: Der Name „de.example.org.“ verweist auf den Namen „rr.example.net.“.
de 3600 IN CNAME rr.example.net.
Folgende Resource Records in der Zonendatei der Domain
„example.net“ definieren: Der Name „rr.example.net.“ verweist auf den
Namen „rr.esams.example.net.“ und diesem wiederum ist die IPv4-Adresse 203.0.113.232 zugewiesen.
rr 600 IN CNAME rr.esams rr.esams 3600 IN A 203.0.113.232
Letztlich müssen also alle Rechner, die sich mit „de.example.org.“ verbinden möchten, IPv4-Pakete an die IP-Adresse 203.0.113.232 senden.
Auflösung eines DNS-Requests[Bearbeiten | Quelltext bearbeiten]
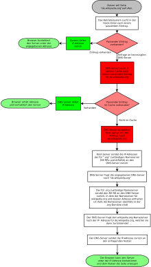
Angenommen, ein Rechner X will eine Verbindung zu „de.wikipedia.org.“ (Rechner Y) aufbauen. Dazu braucht er dessen IP-Adresse. In den folgenden Schritten wird beschrieben, wie dies ablaufen könnte. Falls der Rechner X IPv6-fähig ist, läuft der Vorgang zunächst für IPv6 (Abfrage von AAAA Resource Record) und sofort danach für IPv4 (Abfrage von A Resource Record) ab. Dabei kann eine Anfrage nach einer IPv6-Adresse mittels IPv4-Übertragung an einen IPv4-DNS-Server gerichtet werden. Falls am Ende eine IPv6- und eine IPv4-Adresse für Rechner Y ermittelt werden, wird in der Regel laut der Default Policy Table in RFC 6724 die Kommunikation zwischen X und Y über IPv6 bevorzugt,[2] es sei denn im Betriebssystem oder in den benutzten Anwendungen, wie zum Beispiel dem Webbrowser, wurde dieses Verhalten anders eingestellt.
- Der Rechner X sucht in seiner Hosts-Datei, ob die IP-Adresse für „de.wikipedia.org“ dort hinterlegt ist. Falls dem nicht so ist, fragt er beim DNS-Server nach. Dieser ist entweder fest eingetragen oder wurde per DHCP bzw. DHCPv6 automatisch zugewiesen und hat die Form nameserver 192.0.2.23 oder nameserver 2001:db8::23:cafe:affe:42.
- Hat der DNS-Server von Rechner X eine IP-Adresse für den angefragten Namen zwischengespeichert, antwortet er damit und die Anfrage kommt zum Ende (siehe letzter Punkt). Andernfalls fragt er einen der 13 Root-Nameserver nach „de.wikipedia.org.“.
- Der Root-Nameserver findet heraus, dass die Auflösung dieses Namens in der „org.“-Zone weitergeht und sendet die Namen und die IP-Adressen der „org.“-Nameserver (NS Resource Records und deren AAAA bzw. A Resource Records) zum DNS-Server von Rechner X.
- Nun fragt der DNS-Server von Rechner X einen der Nameserver für „org.“-Domains nach „de.wikipedia.org.“.
- Der „org.“-Nameserver sendet ihm die Namen der Nameserver (und deren IP-Adressen, sofern sie zur selben Top-Level-Domain gehören) für die Zone „wikipedia.org.“.
- Anschließend fragt der DNS-Server von Rechner X einen „wikipedia.org.“-Nameserver wie die IP-Adresse des Namens „de.wikipedia.org.“ ist.
- Mit dieser Adresse wird an den DNS-Server von Rechner X geantwortet und der …
- … sendet sie an den Rechner X, welcher nun zum Beispiel seine HTTP-Anfragen an die IP-Adresse von „de.wikipedia.org.“ senden kann.
Beispiel Namensauflösung[Bearbeiten | Quelltext bearbeiten]
Im folgenden, kommentierten Beispiel wird zum Namen „www.heise.de.“ die IPv4-Adresse mit Hilfe des Resolver-Tools dig bestimmt. „+trace“ bedeutet, dass die einzelnen Antworten auf iterative Anfragen an die Nameserver-Hierarchie angegeben werden, „+additional“ sorgt dafür, dass zusätzlich dargestellt wird, dass die Nameserver für Delegierungen nicht nur NS Resource Records verwalten, sondern teilweise auch deren IP-Adressen in Form von A oder AAAA Resource Records kennen und mit ausliefern, „-t A“ schließlich verlangt nach dem A Resource Record, also der IPv4-Adresse. Es zeigt sich, dass nacheinander vier Nameserver befragt werden müssen, um zur Antwort zu gelangen:
$ dig +trace +additional -t A www.heise.de.
; <<>> DiG 9.5.1-P3 <<>> +trace +additional -t A www.heise.de. ;; global options: printcmd . 6086 IN NS B.ROOT-SERVERS.NET. . 6086 IN NS D.ROOT-SERVERS.NET. . 6086 IN NS J.ROOT-SERVERS.NET. . 6086 IN NS G.ROOT-SERVERS.NET. . 6086 IN NS K.ROOT-SERVERS.NET. . 6086 IN NS C.ROOT-SERVERS.NET. . 6086 IN NS M.ROOT-SERVERS.NET. . 6086 IN NS I.ROOT-SERVERS.NET. . 6086 IN NS H.ROOT-SERVERS.NET. . 6086 IN NS E.ROOT-SERVERS.NET. . 6086 IN NS F.ROOT-SERVERS.NET. . 6086 IN NS A.ROOT-SERVERS.NET. . 6086 IN NS L.ROOT-SERVERS.NET. D.ROOT-SERVERS.NET. 6644 IN A 128.8.10.90 J.ROOT-SERVERS.NET. 10421 IN A 192.58.128.30 J.ROOT-SERVERS.NET. 1289 IN AAAA 2001:503:c27::2:30 G.ROOT-SERVERS.NET. 10940 IN A 192.112.36.4 K.ROOT-SERVERS.NET. 4208 IN A 193.0.14.129 K.ROOT-SERVERS.NET. 7277 IN AAAA 2001:7fd::1 C.ROOT-SERVERS.NET. 6126 IN A 192.33.4.12 M.ROOT-SERVERS.NET. 3274 IN A 202.12.27.33 M.ROOT-SERVERS.NET. 7183 IN AAAA 2001:dc3::35 I.ROOT-SERVERS.NET. 9788 IN A 192.36.148.17 H.ROOT-SERVERS.NET. 10421 IN A 128.63.2.53 H.ROOT-SERVERS.NET. 13739 IN AAAA 2001:500:1::803f:235 E.ROOT-SERVERS.NET. 11125 IN A 192.203.230.10 F.ROOT-SERVERS.NET. 9973 IN A 192.5.5.241 ;; Received 500 bytes from 192.168.2.1#53(192.168.2.1) in 50 ms
192.168.2.1 (siehe letzte Zeile) ist der eingetragene Nameserver des abfragenden Rechners, welcher auf die Root-Nameserver
verweist, die alle weiter via IPv4 befragt werden können, einige
zusätzlich auch mittels IPv6. Die Root-Nameserver verwalten die
Wurzel-Zone (Zone, die die Nameserver für .org, .de, .com und andere Top
Level Domains enthält) der Namensauflösung, dargestellt durch einen
Punkt. Die IP-Adressen der Root-Nameserver ändern sich sehr selten und
müssen allen Nameservern bekannt sein, sofern sie das Internet
betreffende Anfragen beantworten. (Diese IP-Adressen können
beispielsweise in einer als „Root Hints“ bezeichneten Textdatei
mitgeliefert werden.)
de. 172800 IN NS F.NIC.de. de. 172800 IN NS L.DE.NET. de. 172800 IN NS S.DE.NET. de. 172800 IN NS Z.NIC.de. de. 172800 IN NS A.NIC.de. de. 172800 IN NS C.DE.NET. A.NIC.de. 172800 IN A 194.0.0.53 C.DE.NET. 172800 IN A 208.48.81.43 F.NIC.de. 172800 IN A 81.91.164.5 F.NIC.de. 172800 IN AAAA 2001:608:6:6::10 L.DE.NET. 172800 IN A 89.213.253.189 S.DE.NET. 172800 IN A 195.243.137.26 Z.NIC.de. 172800 IN A 194.246.96.1 Z.NIC.de. 172800 IN AAAA 2001:628:453:4905::53 ;; Received 288 bytes from 192.36.148.17#53(I.ROOT-SERVERS.NET) in 58 ms
Aus den 13 genannten Root-Nameservern wurde zufällig „I.ROOT-SERVERS.NET.“ ausgewählt, um ihm die Frage nach „www.heise.de.“ zu stellen. Er antwortete mit sechs Nameservern zur Auswahl, die für die Zone „de.“ verantwortlich sind. Auch hier ist bei zwei Servern die Abfrage mittels IPv6 möglich.
heise.de. 86400 IN NS ns.plusline.de. heise.de. 86400 IN NS ns.heise.de. heise.de. 86400 IN NS ns2.pop-hannover.net. heise.de. 86400 IN NS ns.pop-hannover.de. heise.de. 86400 IN NS ns.s.plusline.de. ns.s.plusline.de. 86400 IN A 212.19.40.14 ns.heise.de. 86400 IN A 193.99.145.37 ns.plusline.de. 86400 IN A 212.19.48.14 ns.pop-hannover.de. 86400 IN A 193.98.1.200 ;; Received 220 bytes from 81.91.164.5#53(F.NIC.de) in 52 ms
Aus den sechs genannten Nameservern wurde zufällig „F.NIC.de.“
ausgewählt, um Näheres über „www.heise.de.“ zu erfahren. Er beantwortet
die Anfrage mit fünf möglichen Delegierungen. Unter anderem mit einer
Delegierung auf den Server „ns.heise.de.“. Diese Information würde ohne
den dazugehörigen A Resource Record, auf 193.99.145.37
zeigend, auf demselben Server nichts helfen, denn der Name liegt in der
Zone „heise.de.“, die er selbst verwaltet. Man spricht bei dieser Art
von Information auch von Glue Records (von engl. glue,
kleben). Sollte der Server „ns2.pop-hannover.net.“ für den nächsten
Schritt ausgewählt werden, so wäre in einer gesonderten Namensauflösung
zunächst dessen IP-Adresse zu bestimmen, da diese hier nicht mitgesendet
wurde.
www.heise.de. 86400 IN A 193.99.144.85 heise.de. 86400 IN NS ns.pop-hannover.de. heise.de. 86400 IN NS ns.plusline.de. heise.de. 86400 IN NS ns2.pop-hannover.net. heise.de. 86400 IN NS ns.s.plusline.de. heise.de. 86400 IN NS ns.heise.de. ns.heise.de. 86400 IN A 193.99.145.37 ns.pop-hannover.de. 10800 IN A 193.98.1.200 ns2.pop-hannover.net. 86400 IN A 62.48.67.66 ;; Received 220 bytes from 193.98.1.200#53(ns.pop-hannover.de) in 4457 ms
Aus den fünf genannten Nameservern wurde zufällig
„ns.pop-hannover.de.“ herangezogen, um die Frage nach „www.heise.de.“ zu
beantworten. Die Antwort lautet 193.99.144.85. Damit ist
die Anfrage am Ziel angelangt. Es werden auch wieder dieselben
Nameserver als verantwortlich für „heise.de.“ genannt, ohne also auf
andere Nameserver zu verweisen.
Beispiel Reverse Lookup[Bearbeiten | Quelltext bearbeiten]
Für den Reverse Lookup, also das Auffinden eines Namens zu
einer IP-Adresse, wandelt man die IP-Adresse zunächst formal in einen
Namen um, für den man dann das DNS nach einem PTR Resource Record befragt. Da die Hierarchie bei IP-Adressen von links nach rechts spezieller wird (siehe Subnetz), beim DNS aber von rechts nach links, dreht man beim ersten Schritt die Reihenfolge der Zahlen um und aus der IPv4-Adresse 193.99.144.85 wird z. B. der Name „85.144.99.193.in-addr.arpa.“ sowie aus der IPv6-Adresse 2a02:2e0:3fe:100::6 der Name „6.0.0.0.0.0.0.0.0.0.0.0.0.0.0.0.0.0.1.0.e.f.3.0.0.e.2.0.2.0.a.2.ip6.arpa.“ erzeugt. (Dieser Name ist lang, da die implizit enthaltenen Nullen nun wieder explizit genannt werden müssen.)
Der PTR Resource Record für die so umgeformte IPv4-Adresse lässt sich analog zum vorigen Beispiel bestimmen:
$ dig +trace +additional -t PTR 85.144.99.193.in-addr.arpa.
; <<>> DiG 9.5.1-P3 <<>> +trace +additional -t ptr 85.144.99.193.in-addr.arpa. ;; global options: printcmd . 2643 IN NS M.ROOT-SERVERS.NET. . 2643 IN NS A.ROOT-SERVERS.NET. . 2643 IN NS B.ROOT-SERVERS.NET. . 2643 IN NS C.ROOT-SERVERS.NET. . 2643 IN NS D.ROOT-SERVERS.NET. . 2643 IN NS E.ROOT-SERVERS.NET. . 2643 IN NS F.ROOT-SERVERS.NET. . 2643 IN NS G.ROOT-SERVERS.NET. . 2643 IN NS H.ROOT-SERVERS.NET. . 2643 IN NS I.ROOT-SERVERS.NET. . 2643 IN NS J.ROOT-SERVERS.NET. . 2643 IN NS K.ROOT-SERVERS.NET. . 2643 IN NS L.ROOT-SERVERS.NET. A.ROOT-SERVERS.NET. 10978 IN A 198.41.0.4 A.ROOT-SERVERS.NET. 2470 IN AAAA 2001:503:ba3e::2:30 C.ROOT-SERVERS.NET. 387 IN A 192.33.4.12 D.ROOT-SERVERS.NET. 2747 IN A 128.8.10.90 E.ROOT-SERVERS.NET. 7183 IN A 192.203.230.10 F.ROOT-SERVERS.NET. 14225 IN AAAA 2001:500:2f::f H.ROOT-SERVERS.NET. 7950 IN A 128.63.2.53 H.ROOT-SERVERS.NET. 13245 IN AAAA 2001:500:1::803f:235 I.ROOT-SERVERS.NET. 6172 IN A 192.36.148.17 J.ROOT-SERVERS.NET. 7168 IN A 192.58.128.30 J.ROOT-SERVERS.NET. 13860 IN AAAA 2001:503:c27::2:30 K.ROOT-SERVERS.NET. 3541 IN A 193.0.14.129 K.ROOT-SERVERS.NET. 9369 IN AAAA 2001:7fd::1 L.ROOT-SERVERS.NET. 3523 IN A 199.7.83.42 ;; Received 512 bytes from 192.168.2.1#53(192.168.2.1) in 50 ms
193.in-addr.arpa. 86400 IN NS ns3.nic.fr. 193.in-addr.arpa. 86400 IN NS sec1.apnic.net. 193.in-addr.arpa. 86400 IN NS sec3.apnic.net. 193.in-addr.arpa. 86400 IN NS sunic.sunet.se. 193.in-addr.arpa. 86400 IN NS ns-pri.ripe.net. 193.in-addr.arpa. 86400 IN NS sns-pb.isc.org. 193.in-addr.arpa. 86400 IN NS tinnie.arin.net. ;; Received 239 bytes from 199.7.83.42#53(L.ROOT-SERVERS.NET) in 170 ms
99.193.in-addr.arpa. 172800 IN NS auth50.ns.de.uu.net. 99.193.in-addr.arpa. 172800 IN NS ns.ripe.net. 99.193.in-addr.arpa. 172800 IN NS auth00.ns.de.uu.net. ;; Received 120 bytes from 202.12.28.140#53(sec3.apnic.net) in 339 ms
144.99.193.in-addr.arpa. 86400 IN NS ns.heise.de. 144.99.193.in-addr.arpa. 86400 IN NS ns.s.plusline.de. 144.99.193.in-addr.arpa. 86400 IN NS ns.plusline.de. ;; Received 114 bytes from 194.128.171.99#53(auth50.ns.de.uu.net) in 2456 ms
85.144.99.193.in-addr.arpa. 86400 IN PTR www.heise.de. 144.99.193.in-addr.arpa. 86400 IN NS ns.heise.de. 144.99.193.in-addr.arpa. 86400 IN NS ns.s.plusline.de. 144.99.193.in-addr.arpa. 86400 IN NS ns.plusline.de. ns.heise.de. 86400 IN A 193.99.145.37 ;; Received 148 bytes from 193.99.145.37#53(ns.heise.de) in 4482 ms
Die Antwort lautet also „www.heise.de.“. Es ist jedoch weder notwendig, dass jeder IP-Adresse ein Name zugeordnet ist, noch müssen Hin- und Rückauflösung einander entsprechen. Die Auflösung beginnt wieder mit dem Verweis auf die Root-Nameserver und die Delegierungen finden offensichtlich an den durch Punkte markierten Grenzen zwischen den Zahlen statt. Man sieht in dem Beispiel jedoch auch, dass nicht an jedem Punkt in einem Namen delegiert werden muss.
Erweiterungen[Bearbeiten | Quelltext bearbeiten]
Da sich das DNS als zuverlässig und flexibel erwiesen hat, wurden im Laufe der Jahre mehrere größere Erweiterungen eingeführt. Ein Ende dieses Trends ist nicht absehbar.
Dynamisches DNS[Bearbeiten | Quelltext bearbeiten]
Im klassischen DNS ist es aufwendig, einem Namen eine neue IP-Adresse zuzuordnen. Das zugehörige Zonenfile muss (meist manuell) geändert und der Nameserver neu geladen werden. Zeitliche Verzögerungen bis hin zu mehreren Tagen sind üblich. Mit dynamischem DNS sind Änderungen durch Senden einer Aktualisierungsanfrage mit geringer Zeitverzögerung möglich.
Das Dynamische DNS gilt als Sicherheitsrisiko, da ohne spezielle Vorkehrungen jedermann DNS-Einträge löschen oder verändern kann. Im Zusammenhang mit DHCP ist Dynamisches DNS nahezu zwingend erforderlich, da einem User häufig neue IP-Adressen zugewiesen werden. Der DHCP-Server sendet dazu bei jeder Adressänderung eine entsprechende Mitteilung an den Nameserver.
Internationalisierung[Bearbeiten | Quelltext bearbeiten]
Bisher waren die Labels auf alphanumerische Zeichen und das Zeichen ‚-‘ eingeschränkt. Möglich, aber nicht standardkonform, ist bei Subdomains zudem ‚_‘. Dieser begrenzte Zeichenvorrat hängt vor allem damit zusammen, dass das DNS (wie auch das Internet ursprünglich) in den USA entwickelt wurde. Damit waren in vielen Ländern gebräuchliche Schriftzeichen (im deutschen Sprachraum zum Beispiel die Umlaute ä, ö und ü sowie ß) oder Zeichen aus komplett anderen Schriftsystemen (zum Beispiel Chinesisch) ursprünglich nicht in Domainnamen möglich.
Ein mittlerweile etablierter Ansatz zur Vergrößerung des Zeichenvorrats ist die 2003 in RFC 3490 eingeführte und 2010 mit RFC 5890 aktualisierte Internationalisierung von Domainnamen (IDNA). Um das neue System mit dem bisherigen kompatibel zu halten, werden die erweiterten Zeichensätze mit den bislang zulässigen Zeichen kodiert. Die erweiterten Zeichensätze werden dabei zunächst normalisiert, um unter anderem Großbuchstaben auf Kleinbuchstaben abzubilden, und anschließend per Punycode auf einen ASCII-kompatiblen String abgebildet. IDNA erfordert eine Anpassung der Netzwerkanwendungen (zum Beispiel Webbrowser), die Nameserver-Infrastruktur (Server, Resolver) braucht jedoch nicht verändert zu werden. Im deutschsprachigen Raum können seit März 2004 deutsche, liechtensteinische, österreichische und schweizerische Domains (.de, .li, .at und .ch) mit Umlauten registriert und verwendet werden. Auch bei anderen Top-Level-Domains, insbesondere im asiatischen Raum, ist die Verwendung von internationalisierten Domainnamen möglich.
Extended DNS[Bearbeiten | Quelltext bearbeiten]
1999 beschrieb Paul Vixie im RFC 2671 einige kleinere, abwärtskompatible Erweiterungen am Domain Name System, die als Extended DNS Version 0 bezeichnet werden. Durch Einsatz eines Pseudo-Records als Header-Erweiterung kann der Anfragende zusätzliche Optionen setzen. Insbesondere kann er übermitteln, dass er UDP-Antworten größer als 512 Bytes entgegennehmen kann. DNSSEC-fähige Server und Resolver müssen EDNS beherrschen.
Verwaltung von Telefonnummern[Bearbeiten | Quelltext bearbeiten]
Eine weitere aktuelle Erweiterung des DNS stellt ENUM (RFC 2916) dar. Diese Anwendung ermöglicht die Adressierung von Internet-Diensten über Telefonnummern, also das „Anwählen“ von per Internet erreichbaren Geräten mit dem aus dem Telefonnetz bekannten Nummerierungsschema. Aus dem breiten Spektrum der Einsatzmöglichkeiten bietet sich insbesondere die Verwendung für Voice over IP Services an.
RFID-Unterstützung[Bearbeiten | Quelltext bearbeiten]
Mit der RFID können auf speziellen RFID-Etiketten abgelegte IDs – so genannte elektronische Produktcodes oder EPCs – berührungslos gelesen werden. Das DNS kann dazu verwendet werden, zu einer ID den Server zu ermitteln, der Daten über das zugehörige Objekt enthält. Der Object Naming Service ONS wandelt dazu den EPC in einen DNS-Namen um und erfragt per Standard-DNS einen oder mehrere Naming Authority Pointer NAPTR.
Spam-Abwehr[Bearbeiten | Quelltext bearbeiten]
Zur Filterung von Spam-Mails überprüfen viele Mailserver den DNS-Eintrag des sendenden Mailservers routinemäßig mit Hilfe des Reverse DNS Lookup. Dieser muss nicht nur auch vorwärts wieder korrekt auflösen und auf die IP-Adresse des sendenden Systems zeigen (Forward-confirmed reverse DNS), sondern muss auch dem im SMTP-Protokoll genannten HELO-Hostnamen des sendenden Systems entsprechen.
Mittels Sender Policy Framework wird versucht, den Versand von gefälschten Absendern durch Dritte möglichst zu unterbinden. Zu jeder Mail-Domain wird dabei über einen speziellen SPF Resource Record explizit aufgelistet, von welchen Servern und IP-Netzen mit E-Mails dieser Domain zu rechnen ist. SPF steht jedoch wegen zahlreicher technischer Schwierigkeiten, beispielsweise bei Weiterleitungen, in der Kritik.
Auch der Anti-Spam-Mechanismus DomainKeys (DKIM) greift auf Einträge im DNS zurück, indem sendende Mailserver in DNS-TXT-Records ihren Public-Key veröffentlichen, mit dem die Signatur ihrer ausgehenden E-Mails verifiziert werden kann.
Sonstiges[Bearbeiten | Quelltext bearbeiten]
Neben den IP-Adressen können DNS-Namen auch ISDN-Nummern, X.25-Adressen, ATM-Adressen, öffentliche Schlüssel, Text-Zeilen usw. zugeordnet werden. In der Praxis sind derartige Anwendungsfälle aber die Ausnahme.
DNS im lokalen Netz[Bearbeiten | Quelltext bearbeiten]
DNS ist nicht auf das Internet beschränkt. Es ist ohne weiteres möglich und mit der Definition verträglich, für die Auflösung lokaler Namen eigene Zonen im Nameserver einzurichten und dort die entsprechenden Adressen einzutragen. Der einmalige Aufwand zur Installation lohnt sich auch bei relativ kleinen Netzen, da dann alle Adressen im Netz zentral verwaltet werden können.
Bei größeren Firmen oder Organisationen ist häufig ein aus lokalem und Internet-DNS bestehendes Mischsystem (Split-DNS) anzutreffen. Die internen Nutzer greifen auf das lokale und die externen auf das Internet-DNS zu. In der Praxis können dadurch sehr komplizierte Konstellationen entstehen.
Der DNS-Server BIND kann auch mit DHCP zusammenarbeiten und damit für jeden Client im Netz eine Namensauflösung ermöglichen.
Unter Windows gibt es noch einen anderen Dienst zur Namensauflösung – WINS, der eine ähnliche Funktion zur Verfügung stellt, allerdings ein anderes Protokoll verwendet.
DNS-Serververbund[Bearbeiten | Quelltext bearbeiten]
Es ist möglich, mehrere DNS-Server zu verbinden. Die als Master bezeichneten Server sind für eine oder mehrere Domains verantwortlich. Die Slaves aktualisieren nach einer Änderung selbst die Daten, der Master verteilt diese Daten nicht automatisiert. Die Abholung der Daten wird über einen Zonentransfer realisiert.
Beispielsweise kann eine Firma mit mehreren Standorten an einem Platz einen Master für ihr internes DNS betreiben, der die Server in den Außenstellen versorgt. Der Zonentransfer geht bei BIND über TCP (per Default Port 53) und erfordert empfohlenerweise Authentifizierung. Die Slaves aktualisieren sich, wenn sich die Seriennummer für eine Zonendatei ändert oder sie eine entsprechende Nachricht vom Master erhalten. Die Freigabe für den Transferport sollte man per Firewall an die IP-Adresse des Masters binden. Bei anderen Softwarepaketen werden die Daten unter Umständen auf anderen Wegen abgeglichen, beispielsweise durch LDAP-Replikation, rsync, oder noch andere Mechanismen.
Sicherheit[Bearbeiten | Quelltext bearbeiten]
Das DNS ist ein zentraler Bestandteil einer vernetzten IT-Infrastruktur. Eine Störung kann erhebliche Kosten nach sich ziehen und eine Verfälschung von DNS-Daten Ausgangspunkt von Angriffen sein.
Angriffsformen[Bearbeiten | Quelltext bearbeiten]
Hauptziel von DNS-Angriffen ist es, durch Manipulation DNS-Teilnehmer auf falsche Webseiten zu lenken, um anschließend Passwörter, PINs, Kreditkartennummern usw. zu erhalten. In seltenen Fällen wird versucht, den Internet-DNS durch Denial-of-Service-Attacken komplett auszuschalten und so das Internet lahmzulegen. Außerdem kann das DNS dazu verwendet werden, gezielte Angriffe auf Einzelpersonen oder Unternehmen zu intensivieren.
DDoS-Angriff auf Nameserver[Bearbeiten | Quelltext bearbeiten]
Bei einem Distributed-Denial-of-Service-Angriff werden Nameserver durch einen hohen Datenstrom von DNS-Anfragen überlastet, so dass legitime Anfragen nicht mehr beantwortet werden können. Gegen DDoS-Angriffe auf Nameserver gibt es zur Zeit keine Abwehrmöglichkeit. Als vorbeugende Maßnahme kann lediglich versucht werden, die Nameserver entsprechend zu dimensionieren bzw. ein verteiltes Netz mit möglichst vielen Servern zu installieren. Um eine große Anzahl DNS-Anfragen zu erzeugen, werden bei solchen Angriffen Botnetze eingesetzt.
Ein DDoS-Angriff kann unbeabsichtigt einen DNS-Server betreffen und zum Ausfall bringen, wenn der Domainname des Angriffsziels wiederholt aufgelöst wird ohne zwischengespeichert zu werden. Der Effekt auf DNS-Server wird verhindert, wenn das DDoS-Schadprogramm DNS-Caching verwendet.
DNS-Amplification-Angriff[Bearbeiten | Quelltext bearbeiten]
Die DNS Amplification Attack ist ein Denial-of-Service-Angriff, bei der nicht der DNS-Server selbst das eigentliche Angriffsziel ist, sondern ein Dritter. Ausgenutzt wird, dass ein DNS-Server in manchen Fällen auf kurze Anfragen sehr lange Antworten zurücksendet. Durch eine gefälschte Absenderadresse werden diese an die IP-Adresse des Opfers gesendet. Ein Angreifer kann damit den von ihm ausgehenden Datenstrom substanziell verstärken und so den Internet-Zugang seines Angriffsziels stören.
DNS-Spoofing[Bearbeiten | Quelltext bearbeiten]
Beim DNS-Spoofing handelt es sich um eine Angriffsklasse von Maskierungsangriffen, die das Ziel haben eine falsche Identität vorzugeben. Dafür wird die DNS-Antwort an einen Client verändert um ihn auf einen anderen, meist vom Angreifer kontrollierten Dienst fehlzuleiten.
Cache Poisoning[Bearbeiten | Quelltext bearbeiten]
Cache Poisoning bezeichnet ein Angriffsszenario, welches in die Angriffsklasse des DNS-Spoofing fällt. Dabei werden einem anfragenden Client zusätzlich zu der korrekten Antwort, manipulierte Daten übermittelt, die dieser in seinen Cache übernimmt und später, möglicherweise ungeprüft, verwendet.
Offener DNS-Server[Bearbeiten | Quelltext bearbeiten]
Wer einen autoritativen DNS-Server für seine eigenen Domains
betreibt, muss natürlich für Anfragen von beliebigen IP-Adressen offen
sein. Um zu verhindern, dass Internetteilnehmer diesen Server als
allgemeinen Nameserver verwenden (z. B. für Angriffe auf
Root-Server), erlaubt BIND es, die Antworten auf die eigenen Domains
einzuschränken. Beispielsweise bewirkt die Option allow-recursion {127.0.0.1; 172.16.1.4;};,
dass rekursive Anfragen, d. h. Anfragen auf andere Domains,
ausschließlich für den lokalen Host (localhost) sowie 172.16.1.4
beantwortet werden. Alle anderen IP-Adressen bekommen nur auf Anfragen
auf eigene Domains eine Antwort.
Ein offener DNS-Server kann auch eine Falle sein, wenn er gefälschte IP-Adressen zurückgibt, siehe Pharming.
Sicherheitserweiterungen[Bearbeiten | Quelltext bearbeiten]
Mehr als zehn Jahre nach der ursprünglichen Spezifikation wurde DNS um Security-Funktionen ergänzt. Folgende Verfahren sind verfügbar:
TSIG[Bearbeiten | Quelltext bearbeiten]
Bei TSIG (Transaction Signatures) handelt es sich um ein einfaches, auf symmetrischen Schlüsseln beruhendes Verfahren, mit dem der Datenverkehr zwischen DNS-Servern und Updates von Clients gesichert werden kann.
DNSSEC[Bearbeiten | Quelltext bearbeiten]
Bei DNSSEC (Domain Name System Security Extensions) wird von einem asymmetrischen Kryptosystem Gebrauch gemacht. Neben der Server-Server-Kommunikation kann auch die Client-Server-Kommunikation gesichert werden. Dies soll die Manipulation der Antworten erschweren.
DNS over TLS (DoT)[Bearbeiten | Quelltext bearbeiten]
Bei DNS over TLS sollen sowohl DDoS-Angriffe, die Manipulation der Antworten als auch das Ausspähen der gesendeten Daten verhindert werden. Dazu werden die DNS-Abfragen per Transport Layer Security (TLS) abgesichert.[3]
DNS over HTTPS (DoH)[Bearbeiten | Quelltext bearbeiten]
DNS over HTTPS ändert das DNS-System grundlegend. Anfragen finden hier auf Anwendungsebene statt. Anwendungen wie beispielsweise der Webbrowser fragen direkt beim DNS-Server an, anstatt die Anfrage an das Betriebssystem weiterzuleiten. Dadurch sehen DNS-Anfragen aus wie normaler Internetverkehr und können somit nicht gezielt abgefangen bzw. blockiert werden.[3]
Cloudflare und Google bieten öffentliche DoH-Webserver an. Mozilla Firefox unterstützt DoH seit Version 60 als experimentelle Funktion. Mozilla stellt in Zusammenarbeit mit Cloudflare einen DoH-Server bereit, der strenge Privatsphäre-Anforderungen erfüllen muss.[3][4]
DNS over QUIC (DoQ)[Bearbeiten | Quelltext bearbeiten]
DNS over QUIC soll die Vorteile von DoT und DoH kombinieren. DoQ soll gute Privatsphäre und Sicherheit bieten, eine geringe Latenz aufweisen und nicht blockierbar sein.[5] RFC 9250 der Internet Engineering Task Force beschreibt DoQ.[6]
Domain-Registrierung[Bearbeiten | Quelltext bearbeiten]
Um DNS-Namen im Internet bekannt machen zu können, muss der Besitzer die Domain, die diesen Namen enthält, registrieren. Durch eine Registrierung wird sichergestellt, dass bestimmte formale Regeln eingehalten werden und dass Domain-Namen weltweit eindeutig sind. Domain-Registrierungen werden von Organisationen (Registries, z. B. Verisign oder Afilias) vorgenommen, die dazu von der IANA bzw. ICANN autorisiert wurden. Registrierungen sind (von wenigen Ausnahmen abgesehen) gebührenpflichtig. Für Domains unter .de ist die DENIC zuständig. In den allermeisten Fällen können Domains bei den Registries nur über Zwischenhändler, sogenannte Registrare wie Godaddy oder 1&1 Internet SE registriert werden, die mit den Registries entsprechende Verträge abgeschlossen haben.
Bonjour bzw. Zeroconf[Bearbeiten | Quelltext bearbeiten]
Apple hat bei der Entwicklung von macOS mehrere Erweiterungen am DNS vorgenommen, welche die umfassende Selbstkonfiguration von Diensten in LANs ermöglichen soll. Zum einen wurde Multicast DNS („mDNS“) eingeführt, das die Namensauflösungen in einem LAN ohne einen dedizierten Namensserver erlaubt. Zusätzlich wurde noch DNS-SD (für „DNS Service Discovery“) eingeführt, die die Suche („Browsing“) nach Netzwerkdiensten in das DNS beziehungsweise mDNS ermöglicht. mDNS und DNS-SD sind bisher keine offiziellen RFCs des IETF, sind aber trotzdem bereits in verschiedenen (auch freien) Implementierungen verfügbar. Zusammen mit einer Reihe von anderen Techniken fasst Apple DNS-SD und mDNS unter dem Namen „Zeroconf“ zusammen, als Bestandteil von OS X auch als „Rendezvous“ bzw. „Bonjour“. Die meisten Linux-Distributionen unterstützen diese Erweiterung z. B. mit der avahi-Implementierung von Zeroconf.
Zensur und alternative DNS[Bearbeiten | Quelltext bearbeiten]
Seit den Debatten um Sperrungen von Internetinhalten in Deutschland und Zensur im Internet im Allgemeinen gibt es eine Reihe von alternativen DNS-Anbietern, die Domains nach eigener Aussage nicht zensieren. Beispiele sind Projekte von Organisationen wie Digitalcourage, Freifunk München[7] oder Digitale Gesellschaft. Auch von Privatpersonen werden alternative DNS-Server bereitgestellt.[8][9] Der alternative DNS-Server des Chaos Computer Club wird, aufgrund von fehlenden Sicherheitsaspekten, kritisiert.[8]
Namecoin[Bearbeiten | Quelltext bearbeiten]
Namecoin ist der erste Fork von Bitcoin aus dem Jahr 2011 und findet Anwendung als Kryptowährung sowie als Key-Value Store für Domainnamen und Identitäten. Als alternatives verteiltes Domain Name System (DNS) außerhalb des ICANN-Namensraumes werden Transaktionen zum Registrieren, Aktualisieren und Übertragen von Domains auf der Blockchain aufgezeichnet. Zur Auflösung der .bit Adressen werden ein Browserplugin oder ein lokaler Namecoin DNS-Server benötigt. Ebenso wie Bitcoin ist Namecoin ein dezentrales Peer-to-Peer-System, das keiner Zensur unterliegt.[10] Die Software ist Open Source und wird auf GitHub gehostet.[11]
Einem Bericht von Trend Micro zufolge wurden .bit Domains seit 2013 vermehrt auch von Cyberkriminellen genutzt.[12] Vornehmlich aus diesem Grund hat das OpenNIC-Projekt im Sommer 2019 seine DNS-Auflösung von .bit Domains eingestellt.[13]
Nameserversoftware[Bearbeiten | Quelltext bearbeiten]
Auswahl bekannter Software für Namensauflösung.
- BIND (Berkeley Internet Name Domain) ist die meistgebrauchte Nameserversoftware und gilt als Referenzimplementierung der meisten RFCs zu DNS. Die erste Version von BIND war die erste öffentlich verfügbare Nameserver-Implementierung.
- CoreDNS ist ein in Go geschriebener DNS-Server der Cloud Native Computing Foundation.
- Bei djbdns hat der Autor Daniel J. Bernstein eine Prämie für das Finden von Sicherheitsproblemen ausgeschrieben. Djbdns wird von Bernstein nicht mehr weiterentwickelt, weil er es als fertig ansieht.
- Dnsmasq ist ein Nameserver und DHCP-Server mit eingeschränkter Funktionalität. Es werden die Namen aus dem lokalen Netz entsprechend /etc/hosts aufgelöst. Dnsmasq verfügt über keinen vollständigen Resolver: unbekannte Namensanfragen werden weitergeleitet und im Cache gespeichert.
- Knot DNS ist ein autoritativer Nameserver, der von CZ.NIC entwickelt wird, dem Betreiber von .cz.
- Microsoft Windows DNS ist eine der wenigen kommerziellen Nameserver-Implementierungen als Teil der Produktreihe Microsoft Windows Server. Der Nameserver unterstützt dynamische Updates, Zonentransfers und Notification. Zonendaten können in den aktuellen Versionen im Active Directory oder in Zonendateien gespeichert und repliziert werden.
- Name Server Daemon ist ein autoritativer Nameserver, der zum Einsatz als Top-Level-Domain- und Root-Nameserver entwickelt wurde. NSD kompiliert Antworten statisch vor, um die Server-Performance zu optimieren. Dynamische Zoneninhalte oder Round Robin werden nicht unterstützt.
- PowerDNS ist ein Nameserver, der Zonen aus SQL-Datenbanken, LDAP-Verzeichnissen und anderen Backends lesen kann. PowerDNS begann als kommerzielle Implementierung und ist seit 2002 unter der GPL lizenziert.
- Unbound ist ein DNS-Resolver, der DNSSEC-Validierung und Caching unterstützt. Unbound kann als Softwarebibliothek in Anwendungen eingebunden werden.
Weblinks[Bearbeiten | Quelltext bearbeiten]
- RFCs
- Multicast DNS
- Funktionsweise und Verwaltung des DNS als Poster
- Beiträge des Chaos Computer Clubs
- Zensur durch DNS-Server: DNS Howto
- Podcast zum Thema DNS: Chaosradio Express 099 – Domain Name System
Einzelnachweise[Bearbeiten | Quelltext bearbeiten]
- ↑ RFC 7766 – DNS Transport over TCP – Implementation Requirements. Internet Engineering Task Force (IETF), S. 3 (Stand: März 2010) “This document therefore updates the core DNS protocol specifications such that support for TCP is henceforth a REQUIRED part of a full DNS protocol implementation. […] It should be noted that failure to support TCP (or the blocking of DNS over TCP at the network layer) will probably result in resolution failure and/or application-level timeouts.”
- ↑ RFC 6724 – Default Address Selection for Internet Protocol Version 6 (IPv6). Network Working Group of the IETF, S. 7 (Stand September 2012) “Another effect of the default policy table is to prefer communication using IPv6 addresses to communication using IPv4 addresses, if matching source addresses are available.”
- ↑ Hochspringen nach: a b c Carsten Strotmann, Jürgen Schmidt: DNS mit Privacy und Security vor dem Durchbruch. Abgerufen am 25. Juli 2018.
- ↑ Patrick McManus: Improving DNS Privacy in Firefox. Abgerufen am 26. Juli 2018 (englisch).
- ↑ DoQ soll nicht manipulierbar sein, die gleiche Privatsphäre wie DoT bieten, eine geringe Latenz wie unverschlüsseltes DNS über UDP und nicht blockierbar sein wie DoH. Abgerufen am 28. Januar 2021.
- ↑ heise online: Verbesserte Namensauflösung: IETF veröffentlicht RFC zum Internetprotokoll QUIC. Abgerufen am 20. Juli 2022.
- ↑ DNS-over-HTTPS und DNS-over-TLS Unterstützung, auf ffmuc.net
- ↑ Hochspringen nach: a b Vertrauenswürdige DNS-Server. Abgerufen am 19. Februar 2021.
- ↑ Encrypted DNS Resolvers. Abgerufen am 3. Mai 2021 (englisch).
- ↑ Kevin Helms: How to Obtain and Use .Bit Privacy Domains. In: Bitcoin News. 7. März 2017, abgerufen am 19. März 2020 (englisch).
- ↑ Namecoin. Abgerufen am 6. März 2020 (englisch, Projektwebsite).
- ↑ .bit - The next Generation of Bulletproof Hosting. In: abuse.ch. 25. September 2017, abgerufen am 19. März 2020 (englisch).
- ↑ Catalin Cimpanu: OpenNIC drops support for .bit domain names after rampant malware abuse. In: ZDNet. 17. Juli 2019, abgerufen am 19. März 2020 (englisch).


